我市首次农业及相关产业统计核算正式启动,离不开您的鼎力支持!
2025-11-04
深圳乡村振兴
248

近日,深圳市乡村振兴和协作交流局印发《深圳市农业及相关产业统计实施方案》,在市、区层面建立农业及相关产业核算工作机制,全面调查分析深圳涉农产业及重点涉农企业发展情况,客观反映农业全产业链融合发展价值,为实施更精准的财政、金融等政策服务提供有力支撑。
一、实施单位:深圳市乡村振兴和协作交流局
二、批准单位:深圳市统计局
三、填报时间:即日起至2025年11月30日
四、填报对象:根据国家统计局《农业及相关产业统计分类(2020)》,在深圳从事农林牧渔业的生产、加工、制造、流通、服务等生产经营活动的单位。
五、填报渠道:深圳市乡村振兴和协作交流局综合管理平台—企业端网上填报(https://wbfw.xczxhxzjlj.sz.gov.cn/qyfw/)。
六、保密要求:按照《中华人民共和国统计法》严格保密。
七、主要作用:理清全市“大农业、大食物”家底,服务《深圳市现代农业发展“十五五”规划》编制工作,为制定和优化更具针对性的惠农政策提供数据支撑。
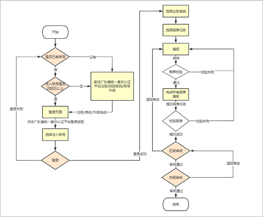
八、填报流程

1.如果您要了解本次统计核算的具体指标,请查看附件1《深圳市农业及相关产业统计报表制度(2024年度)》。
2.如果您不清楚您是否属于农业及相关产业,请查看附件2《农业及相关产业统计分类(2020)》。
3.如果您需要了解统计系统如何操作,请查看附件3《企业填报操作指引》。
相关附件:

扫码下载附件
—END—
内容来源 | 深圳乡村振兴
编辑 | 王建交
审校 | 姜郭鸰、欧阳燕娜
监制 | 张波
运营服务 | 晶报社
转载请注明以上信息
